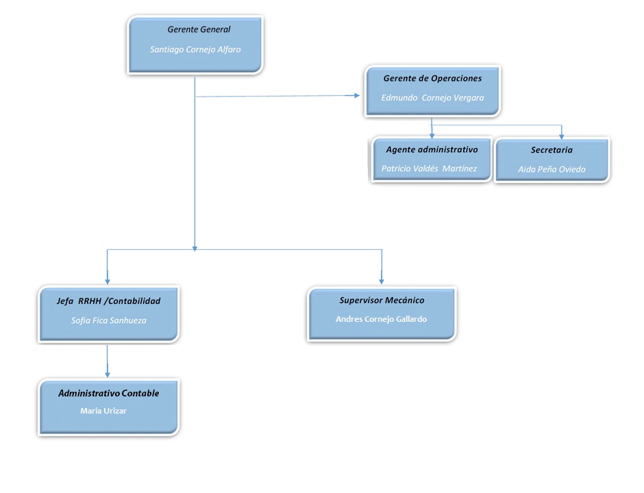
NUESTRO EQUIPO
A continuación mencionamos la nómina de nuestro personal de acuerdo a nuestro organigrama interno, con su detalle correspondiente.
Gerente General
Santiago Cornejo Alfaro
Empresario.
Gerente de Operaciones
Edmundo Cornejo Vergara
Ingeniero Agrónomo.
Agente Administrativo
Patricio Valdés Martínez
Técnico Industrial.
Secretaria
Aida Peña Oviedo
Técnico Secretariado.
Jefa RRHH y Contabilidad
Sofia Fica Sanhueza
Contador e Ing. Administración de Empresas.
Supervisor Mecánico
Andrés Cornejo Gallardo
Técnico Industrial.
Administrativo Contable
Maria Urizar
Técnico Contable.